
周婷 川观新闻记者 祖明远 川观新闻绵阳观察 郭超英
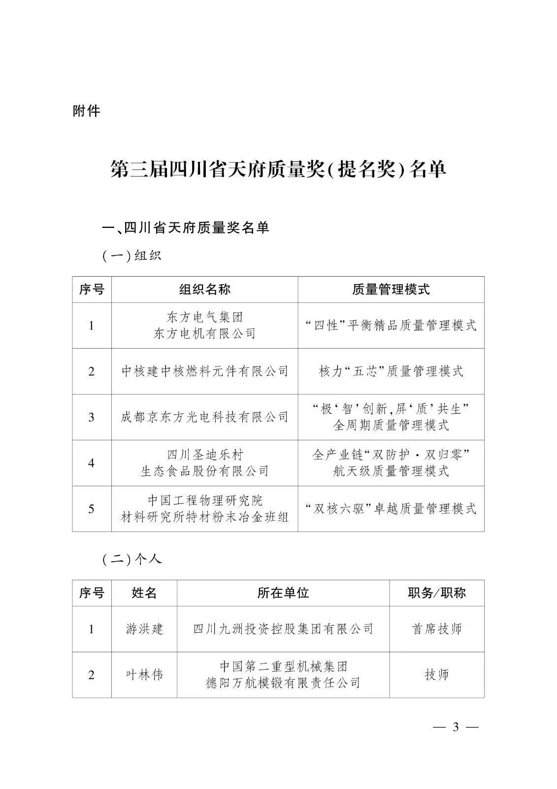
2025年12月31日,在第三届四川省天府质量奖(提名奖)公布的名单中,绵阳市共有2个组织和1名个人获得表彰,以正奖数量位居全省首位的成绩在四川省质量领域的最高荣誉榜单中,再度镌刻上鲜明的“绵阳印记”。

此次获奖的主体各具特色——有凭借全产业链“双防护·双归零”航天级质量管理模式的四川圣迪乐村生态食品股份有限公司;有以“双核六驱”卓越质量管理模式赢得认可的中国工程物理研究院材料研究所特材粉末冶金班组;有来自四川九洲投资控股集团有限公司的首席技师游洪建。
为什么绵阳能斩获正奖数量第一?“是绵阳市长期坚持‘以质取胜、品牌引领’发展理念,系统推进质量强企、质量强链、质量强县、质量强基工程的集中体现。”绵阳市市场监管局相关负责人介绍。近年来,绵阳市成立了由市政府主要领导负责的质量强市建设协调推进工作机制,将质量品牌目标融入城市发展规划,形成高位推动、全域联动的格局。
一方面,政策“活水”精准灌溉,通过出台《推进质量金融融资增信六条措施》,创新建立“以质量换信贷”机制,让企业的质量管理水平、品牌信誉等“软实力”能够直接转化为金融“硬支持”。
另一方面,真金白银的投入与精准服务并举,《绵阳市质量强市建设专项资金管理办法》已累计安排专项资金420万元;针对智能机器人、新型显示等16条重点产业链,制定“一链一策”质量提升方案,并建立包含185项问题的“质量诊断清单”和45项“关键技术攻关清单”。
尤为关键的是,绵阳将评奖从“一次性表彰”转变为“阶梯式育苗”的长程陪伴。通过修订《绵阳市政府质量奖评审管理办法》,绵阳建立了一套“申报-培育-提升-获奖”的全程辅导机制。如四川圣迪乐村在市政府质量奖的持续培育下,构建起覆盖全产业链的“SDL标准体系”,产出“航天级”品质鸡蛋,最终成功问鼎省级最高奖。这种模式带动了一批企业追求卓越,铸就了“绵阳造”的整体竞争力。
同时,为破解广大中小企业质量技术资源匮乏的共性难题,绵阳还将质量基础设施建设作为普惠工程。2024年以来,绵阳在西南地区率先开展国家质量基础设施(NQI)集成服务基地试点,将分散的计量、标准、认证认可等服务资源系统整合、平台化共享,显著降低了企业,尤其是中小企业的创新成本与风险。
截至目前,该基地已集成服务资源3500余项,线下服务企业2.7万余家次,线上平台累计服务超73万次,破解质量技术难题百余个,并直接助推“质子治疗设备”等重大创新产品入选国家首台套装备。
图片由绵阳市市场监管局提供